(3) RCD 缓冲电路设计
为了防止开关管被峰值电压击穿,通常可以采用的方法有如下两种: 一是减小漏感,二是通过设计RCD 缓冲电路吸收很高的电压尖峰能量。虽然在变压器的加工过程中将线圈缠紧并紧密地包围住气隙,然后将线圈外围包上铜箔可以有效地减小漏感; 但变压器漏感无法完全消失,因此需要设计RCD 电路对电压峰值进行吸收,电路如图3 所示。

图3 RCD 缓冲电路
(4) 变换电路设计
LED 路灯驱动电源所需的输出功率较大,需要较高的转换效率,且需要较好的调节性和较小的纹波,由于考虑到需要将LED 照明装置与电网隔离,以提高安全性,所以采用单端反激式DC-DC 变换器,这种隔离式的DC-DC 变换电路的变压器不仅具有隔离和变压的作用,还具有电感的特性,可以起到储存能量的作用,且变换器工作于连续工作模式。这种变换器特别适用于功率为100 W ~ 200 W 之间的电源,且输出电压较高,输出电流较小的场合。这种工作模式虽然会使变压器副边的二极管损耗较大,但可以减小变压器的铁芯损耗。变压器副边产生的串扰可以采用串联饱和电感的方式来进行抑制。
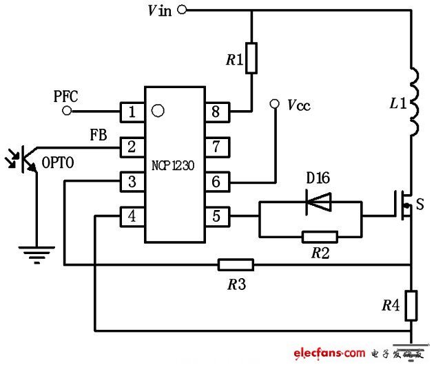
(5) PWM 控制电路设计
DC-DC 变换器的PWM 控制原理有两种: 电压控制型和电流控制型。考虑到稳定性问题,我们采用电流控制型PWM 控制器,即NCP1230 模块( 图4) .它是一种峰值电流控制模式的PWM 控制器,具有向前极供电的功能,在空载时关闭PFC 电路,能够提高电源的效率。这款芯片还具有周期跳频,内部斜坡电压补偿,软启动等一系列功能。

图4 NCP1230 模块PWM 控制电路
2. 3 电路的EMC 防护
LED 灯的驱动电源受安装环境条件的影响,很容易受到电磁干扰,特别是雷击干扰。为此,驱动电源在设计阶段就要考虑这个问题,并且要达到一定的标准。例如,防雷要求要达到D 级,线线之间电压承受± 6 kV,线地之间± 6 kV,在产品试验过程中,直流输出范围应与正常服务条件一致: DC 输出电压的波动应在± 10%以内; 在试验过程中或试验结束后,驱动电源运行时不应有报警、错误报警等等。
3 小结
随着大功率白光LED 的发展,成本也会降低,其驱动电源的设计也将随之得到发展,大功率LED 应用在照明领域中,将很快成为现实。以上提出的影响电源可靠性的几个关键方法,来源于我们日常实践研究,经过一系列验证试验,各项性能符合要求。
转载请注明出处。









相关文章
热门资讯
精彩导读


















关注我们




