摘要:
在较低的频率下,可以相对轻松地检查一个简单的放大器是否稳定,而评估一个布局较为复杂的电路的稳定性(或是否缺乏稳定性)的难度会大得多。本文使用了一些常见的Pspice宏观模型连同一些简单的电路设计技巧来提高设计师的设计能力,确保其设计稳定并实用。
是什么原因导致了放大器不稳定?
在相关频率下,当环路增益不转变为正反馈,则闭环系统就是稳定的。环路增益是一个相量(这表示其同时有幅度和相位特征);当环路从一个完全正常的负反馈变成正反馈后发生的额外相移即是最常见的不稳定因素。环路增益的“相关”频率,一般出现在环路增益大于或等于0dB的地方。
参看图1所示的放大器电路,当环路遭到破坏,通过测量信号在环路中传播一次所产生的相移,即可评估电路的稳定情况。下面的例子示意了一种测量方法,使用了仿真软件,运算放大器宏观模型,及Pspice推荐的理想元器件。
高速低噪音跨阻放大器(TIA)稳定性示例
以一个跨阻放大器(TIA)为例通过示意其稳定性来阐述我们下述的例子。TIA在工业领域和消费领域都有广泛应用,比如LIDAR(欧陆娱乐探测及测距系统),、条形码扫描器、工厂自动化等。设计师们遇到的挑战是,在不会造成衰减和老化的情况下,如何最大化信噪比,以获得足够的速度/带宽来传递所需的信号。图1即采用了LMH6629放大器的示意,它是一个具有+10V/V最小稳定增益(COMP引脚连至电源)的超高速(GBWP= 4GHz)低噪音器件(0.69nV/RtHz)。LMH6629的补偿(COMP)输入可以连至VEE上,进一步把最小稳定增益降低到4V/V。
为了保证压摆率和带宽(小信号和大信号)的最大化,在这个例子里面,COMP引脚是接到VCC的。可获得的带宽跟放大器GBWP有直接的关系,与跨阻抗增益(RF)和光电二极管内的寄生电容成反比。对于给定的放大器需要一个反馈电阻(RF),要确定这个反馈电阻有一个较为简单的方法,如图2的曲线所示,在使用了LMH6629的情况下,总等效输入电流噪声密度“ini”曲线是刚好与RF成反比的。在这个曲线里,“in”是LMH6629输入噪音电流,“en”是LMH6629输入噪音电压,“k”是波尔兹曼常数,而“T”是用ºC表示的绝对温度值。

图1: 跨阻抗放大器
由图1图2得证,对于LMH6629,RF设定为10k?确保了最小的总等效输入电流噪音密度ini,由此也可以得到最高的信噪比(SNR)。RF任意的增加,都将降低可获得的最大速度,但信噪比不会得到明显改善。
是什么使得一个看起来很简单的电路的稳定性分析变得如此复杂呢?主要原因是寄生元件的影响。图1的电路,几乎没有迹象表明这个电路会是不稳定的,图中所示的寄生元件“CD”是光电二极管固有的电容,可以按照光电二极管的位置和灵敏度来标定大小。R2是被用来消除LMH6629的输入偏置电流产生的偏移误差,同时C2消除了R2的噪音。

图2: 总等效噪音密度和反馈电阻
假设一个额定光电二极管电容(CD)是10pF,图1示意的电路的仿真响应如图3所示,由此可以判断出电路是不稳定的:其频率响应曲线中大而尖的峰值即为证明。在频域内,通过了解电路的相位裕度(PM)就可以确定电路的稳定性。为了方便仿真,将光电二极管的电路等效为一个电流源。

图3: TIA频率响应示意电路的不稳定性
对于一个有经验的用户来说,当使用一个相对大的反馈电阻RF而令系统不稳定时,即意味着需要查看反向运算放大器输入的寄生电容,它即是振鸣和过冲的原因。在环路中,该现象可称为“过位移”。反向输入寄生电容由光电二极管电容和LMH6629输入电容组成。LMH6629的更宽频带令问题进一步恶化,更低的总输入电容,足以引起过位移。对于这种情况,最有效的补救方法是通过RF插入一个容量适当的电容(CF)。
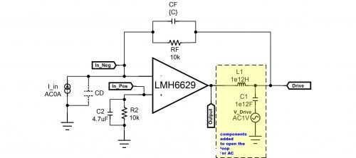
为了找到这一现象中低相位裕度的诱因,需要全面的笔头分析,而基于此除了反复实验,人们没有太多的选择。有一个更严密的办法,这个办法比起笔头分析法要快得多,既不需要复杂的运算,也不会有计算错误的可能。具体地,即观察电路在开环情况下的情况,从而了解环路增益及相位情况。通过为用户提供了各种的理想元件,仿真为用户带来高效工作的可能。
在图4的仿真电路中,环路已经从AC(此处与相位裕度有关)处被断开,同时保持DC闭环,这样即可建立操作点。在输出的地方用一个大的串联电感(L1)和一个大的并联电容(C1)即可完成仿真。

图 4: 为了进行仿真,插入大 "L" 和 "C" 到AC处打开回路
驱动大电容(V_Drive)的交流源可以设定为1V,在器件输出端,仿真响应如图5的LG函数所示。在图5中的~0º低相位裕度对应了在图3中看到的过闭环频率响应峰值。为了确保电路稳定性,对应的质量因数即相位裕度应该大于45º。
备注:
1 在开始频率响应仿真前,请确保将输入电流源(在光电二极管位置)设定为AC 0”
2 结果显示需将CF设定为0pF
3 图5中幅度用实线表示,相角用虚线表示
4 在相位裕度为0dB时,相位裕度对应“LG 函数”的相角

图5:开环曲线表明相位裕度不充分
为了努力找到合适的补偿电容值来改善相位裕度,如图6所示,我们可以用不同的CF值(图4电路)和LMH6629开环增益曲线一起绘出噪音增益曲线。噪音增益是V(Drive)/V(In_Neg)。请注意LG的仿真低频值要大于0dB,因为LMH6629的宏观模型包括了其差分输入电阻。
大部分Pspice仿真器都允许使用图6所示的“阶跃参数”状态,从而进行多级仿真并显示叠加的结果。其它仿真器可能有特定指令来实现此类同步仿真功能。CF的最佳值是噪音增益函数的极点,此时频率的截距是LMH6629的开放环路增益曲线。由图6所示,在本例中,CF= 0.25pF。
The optimum CF value is one which places a pole on the Noise Gain function at the frequency where it intercepts the LMH6629’s Open Loop Gain plot.
大于0.25pF的更高CF值会带来带宽损害,相应的如果CF低于0.25pF,相位裕度又将不足。如果CF足够高(本例中是7pF),噪音增益曲线可能在开环路曲线的截距低于20dB。20dB是LMH6629的最低稳定增益。这种情况电路可能会不再稳定或者放大器可能出现过频尖响应峰值。因此,这里就存在着一个稳定范围和最优值。

图6: CF最优化噪音增益曲线
图7所示的是当CF=0.25pF,频率函数LG的结果曲线。在没有CF的情况下,相位裕度从原来的0º增加到61º。#p#分页标题#e#

图7: CF令开环曲线的相位裕度得到改善
找到最优CF值后,可以重新查看初始的闭环配置(没有大的电感和电容加入到LG和NG的研究中),在使用最优的CF值(此时是0.25pF)情况下可以得到阶跃响应。图8示意了不同的CF曲线,证实了CF值不管偏大或者偏小都会造成电路的不稳定。同时,在额定振铃的情况下,最优CF值带来了非常好的阶跃响应,此时可能有一个更长的振铃和稳定时间。显然,不管是0pF还是7pF,电路都是完全的不稳定状态。正如图6所预测的,因为7pF的噪音增益和放大器开放环路增益曲线间截距频率更高,因此,其振荡频率高于0pF的振荡频率。

图8: 不同CF对应的闭环阶跃响应
具体考量和实验台检测结果比较:
Pspice是一种基础分析法,可以利用该工具来研究适当的补偿值,从而通过仿真找到最佳的响应值,接下来就要在实验台上验证仿真结果。图9即一个实验台的验证设置示意图。

图9: TIA 补偿实验台验证设置
图9实验台设置的一些注释:
a) 低电容值和实验台优化:为了降低有效电容值,把RA, RB串在一起并与CF邻接,从而可以使用一个市场上容易找到的电容(>1pF)来得到皮可法拉以下的电容值,该值很难直接获得。从因式1+ RB/ RA可以知道,只要RB << RF,该电路即可降低CF的等效电容值。此处设置可以得到一个0.20pF的等效电容;选用这样的设置是因为0.25pF拟合值会产生过阻尼实验台响应。实际电路板会有一些附加的电感和电容值,这个电感和电容值可以最小化,但是不能完全降低到0。因此,人们希望,通过实验台测试优化仿真定位结果,特别是在用于处理皮可法拉以下额定值时。当等效电容为0.25pF时,检测带宽可以降至55MHz,而等效电容为0.20pF时,检测带宽可以降低到70MHz。
b) 等效光电二极管实验台设置:为了方便测试,所示的(Rin, Cin以及CD)前端配置均允许使用标准的50?实验室设备来仿真光电二极管的性态。这里CD(假设为光电二极管电容)设定为10pF。
图10和图11显示的是结果频率和在输出端分别使用50?源和负载端子时的阶跃响应。如图所示,-3dB带宽时,频率接近70MHz,没有峰值。阶跃响应曲线在上升阶段和下降阶段与频率响应相匹配,从中可以看到过冲最小化了,没有振铃,从而可以确认电路已经获得了恰当补偿。为了对仿真观察进一步核实,实验台测试检测了在没有补偿电容时的峰值及直接经过RF时10pF电容产生的全上升振荡。

图10: CF等效电容 = 0.2pF时测定频率响应

图11: CF等效电容 = 0.2pF时测定阶跃响应
测量的结果证实是可靠的,准确补偿了70MHz的带宽情况,符合方程式1中的理论值,该方程式中CIN是总的反向输入电容值(包括二极管和运算放大器)。

方程式1: TIA理论带宽
只要打开环路,借助Pspice的迭代函数(即阶跃函数),人们就可在很短的时间内,更好地观察、寻找最优补偿的方法,实现环路的稳定性。本文的例子充分说明了该方法的简便和灵活性。当然,此例子并不意味着,所用到的运算放大器的宏观模型必须精确参照此器件(包括输入阶段的寄生值),否则获得的结果就会远不够精确。这个例子演示的技术并非仅适用于TIA电路(这只是选取出来的一个具有代表性的例子),实际上这个技术也可以用于大部分的放大器电路上。
转载请注明出处。








相关文章
热门资讯
精彩导读



















关注我们




