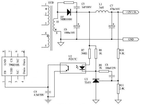
开关电源的光耦主要是隔离、提供反馈信号和开关作用。开关电源电路中光耦的电源是从高频变压器次级电压提供的,当输出电压低于稳压管电压是给信号光耦接通,加大占空比,使得输出电压升高;反之则关断光耦减小占空比,使得输出电压降低。旦高频变压器次级负载超载或开关电路有故障,就没有光耦电源提供,光耦就控制着开关电路不能起振,从而保护开关管不至被击穿烧毁。
通常光耦与TL431一起使用。下面是led电源驱动芯片(开关电源芯片)的部分电路。两电阻串联取样到431R端与内部比较器进行比较。然后根据比出的信号再控制431K端(阳极接光耦那一端)对地的电阻,然后达到控制光耦内部发光二极管的亮度。(光耦内部一边是一发光二极管,一边是一光敏三极管)通过发光的强度。控制另一端三极管的CE端的电阻也就是改变了led电源驱动芯片(开关电源芯片)检测脚的电流(1脚:电压反馈引脚,通过连接光耦到地来调整占控比)。根据电流的大小,led电源驱动芯片(开关电源芯片)就会自动调整输出信号的占空比,达到稳压的目的。

以上芯片是一款高集成度、高性能的PWM+MOSFET 管二合一的电流型离线式开关电源控制器。适用于充电器、电源适配器、LED驱动电源等各类小功率的开关电源。采用DIP8 封装,无需加散热器可输出0~36W 的功率(加散热可以做到更大)。电路结构简单,成本低。具有完善的保护功能,包括过压、欠压、过温、过载及短路等保护。固定振荡频率及抖频功能,可以降低EMI。待机功率低,在待机时进入跳周期模式,符合“能源之星”等待机功耗标准要求。
转载请注明出处。








相关文章
热门资讯
精彩导读



















关注我们




